Loading...
Mon - Sat : 08.00 AM - 14.00 PM
>

How To Order

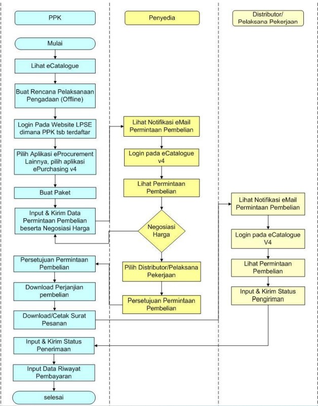
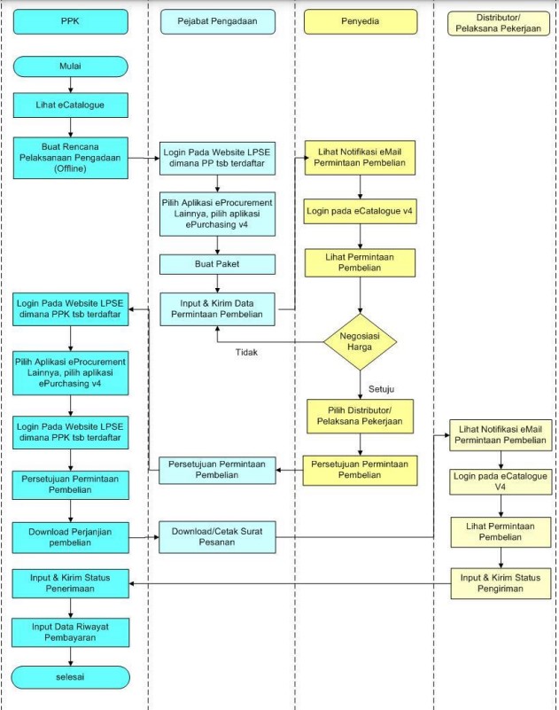
Alur Proses e-Purchasing Produk Barang Dalam Aplikasi E-Katalog

e-Purchasing Pejabat Pengadaan


e-Purchasing Pejabat Pembuat Komitmenn


Info

Untuk spesifikasi teknis lebih detail bisa kunjungi e-katalogĀ­ kami atau dapat menghubungi bagian marketing kami melalui Whatsapp :